Schools
|
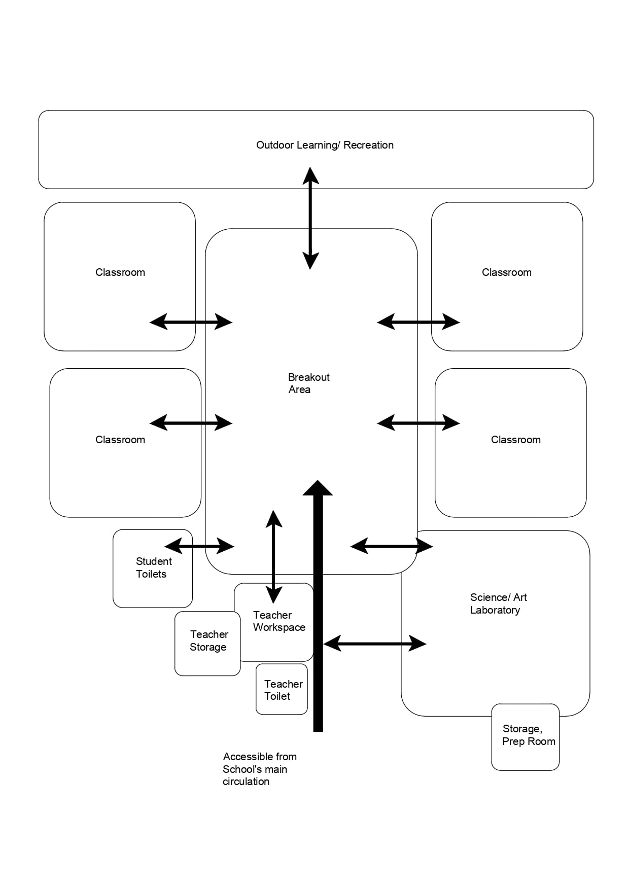
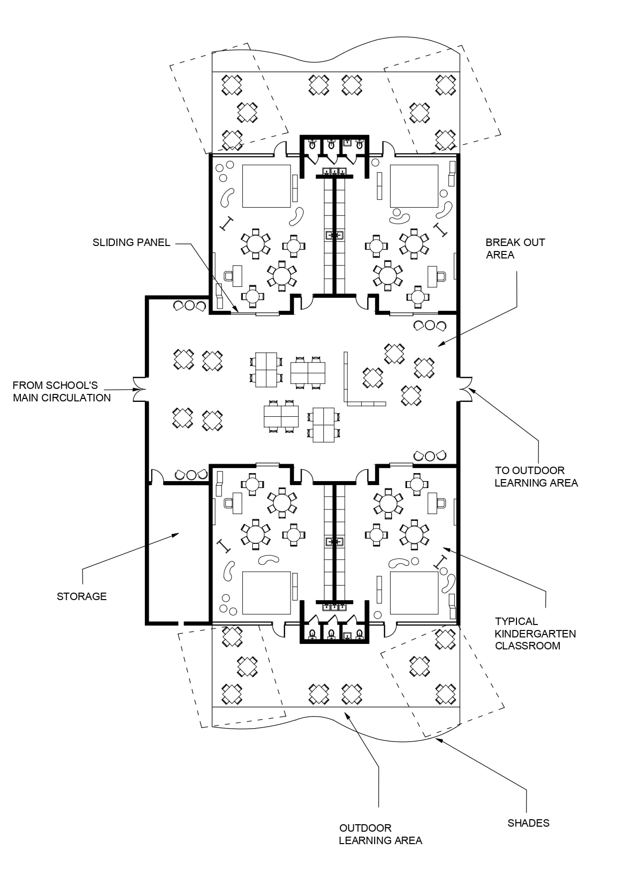
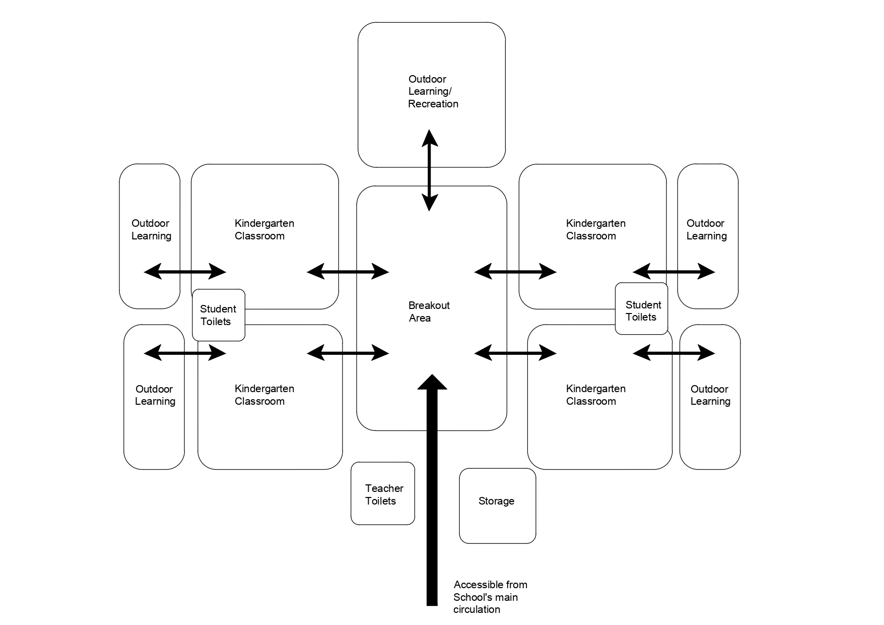
Classroom arrangement
Item Saved
Item Removed



